2022-04-12 来源:江苏省高级人民法院 作者: 浏览次数: 分享
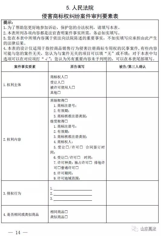
江苏省高级人民法院 民事判决书 (2015)苏知民终字第00205号 上诉人(原审原告):北京赤那思电气技术有限公司,住所地北京市经济技术开发区荣华南路16号1幢16层A座1602-1室。 法定代表人:战子英,该公司董事长。 委托代理人:陆琦,北京大成(南京)律师事务所律师。 上诉人(原审被告):江苏赤那思电力科技有限公司,住所地江苏省如皋市常青镇兴高南路35号。 法定代表人:沙晨晨,该公司总经理。 委托代理人:倪明,江苏天豪律师事务所北京分所律师。 委托代理人:汤新芸,江苏天豪律师事务所律师。 上诉人(原审被告)南通赤那思电力设备有限公司,住所地江苏省如皋市白蒲镇蒲西村23组。 法定代表人奚昊,该公司执行董事。 委托代理人倪明,江苏天豪律师事务所北京分所律师。 委托代理人汤新芸,江苏天豪律师事务所律师。 上诉人北京赤那思电气技术有限公司(以下简称北京赤那思公司)与上诉人江苏赤那思电力科技有限公司(以下简称江苏赤那思公司)、上诉人南通赤那思电力设备有限公司(以下简称南通赤那思公司)侵害商标权及不正当竞争纠纷一案,北京赤那思公司、江苏赤那思公司、南通赤那思公司均不服江苏省南通市中级人民法院(2014)通中知民初字第00197号民事判决,向本院提起上诉。本院于2015年8月19日受理后,依法组成合议庭,于2015年11月24日、2016年3月16日公开开庭进行了审理。上诉人北京赤那思公司的委托代理人陆琦、上诉人南通赤那思公司、江苏赤那思公司的共同委托代理人倪明、汤新芸到庭参加诉讼。本案现已审理终结。 北京赤那思公司一审诉称:北京赤那思公司成立于2006年3月14日,是一家自主研发生产高低压无功补偿装置、滤波装置等电气设备及零备件的国家高新技术企业。公司法定代表人战子英于2006年3月15日向国家商标局申请,并于2009年4月14日被核准注册取得第5215343号“赤那思”商标,核定使用商品为第9类,注册有效期至2019年4月13日;同日申请并于2012年2月21日被核准注册取得第5215342号“ ”商标,核定使用商品为第9类,注册有效期至2022年2月20日。2009年4月14日,北京赤那思公司取得“赤那思”注册商标的独占使用许可。2012年7月4日,北京赤那思公司自战子英处受让取得“ ”商标。北京赤那思公司成立后即努力研发优质产品并通过各种途径对公司及商标进行广泛宣传,使“赤那思”品牌逐步为广大消费者熟知,企业先后成为“拥有独立的产品进出口权”单位,“中国电器工业协会电力电容器分会会员”、“中国电工技术学会电力电容器专委会委员”、“中国电力电容器行业标准起草委员会成员单位”、“《高压无功补偿装置》国家标准编制委员会成员单位”、“《高压电力滤波装置设计与应用导则》国家标准编制委员会成员单位”等,足见北京赤那思公司及其商标具有较高的知名度与影响力。 南通赤那思公司成立于2008年4月23日,是一家生产电力无功补偿器材、电力高低压成套产品及其配套产品等产品的企业。江苏赤那思公司成立于2010年1月20日,是一家生产、销售电力无功补偿元器材、电力高低压成套产品及其配套产品等产品的企业。南通赤那思公司、江苏赤那思公司自成立之日起即存在一系列侵犯北京赤那思公司商标权和不正当竞争行为,具体表现为(包括但不限于):1.商标侵权。江苏赤那思公司在相同或者类似商品上使用与北京赤那思公司注册商标相同或近似的商标,造成公众混淆;将北京赤那思公司注册商标相同或者近似的文字作为企业字号在相同或者类似商品上突出使用,造成公众误认。2.不正当竞争。江苏赤那思公司和南通赤那思公司将“赤那思”作为企业字号使用;江苏赤那思公司在其网站及宣传手册上使用与北京赤那思公司相同的宣传内容。 2011年至2013年,无功补偿装置及其配套装置市场需求量逐年递增,但北京赤那思公司的企业销售规模却骤减几千万元。江苏赤那思公司和南通赤那思公司的商标侵权与不正当竞争行为,给北京赤那思公司造成了巨大的经济损失和不良影响。为维护北京赤那思公司的合法权益,规范市场竞争行为,根据商标法、反不正当竞争法、民事诉讼法及有关司法解释的规定,请求判令:1.江苏赤那思公司和南通赤那思公司立即停止使用与“赤那思”、 “ ”注册商标相同或近似商标的侵犯商标专用权的行为;2.江苏赤那思公司和南通赤那思公司立即停止使用“赤那思”作为企业名称;3.江苏赤那思公司和南通赤那思公司在《人民法院报》及江苏赤那思公司网站上刊登声明,消除因商标侵权和不正当竞争行为给北京赤那思公司造成的不良影响;4.江苏赤那思公司赔偿经济损失2000万元;5.南通赤那思公司赔偿经济损失100万元;6.江苏赤那思公司和南通赤那思公司承担制止侵权行为支出的合理开支158777.21元,其中江苏赤那思公司承担151216.39元,南通赤那思公司承担7560.82元;7.江苏赤那思公司和南通赤那思公司共同承担本案诉讼费用。一审诉讼中,北京赤那思公司放弃对“ ”注册商标主张权利。 南通赤那思公司一审辩称:南通赤那思公司注册和使用“赤那思”字号早于“赤那思”商标核准时间,享有在先使用企业名称权。公司不存在任何商标侵权或不正当竞争行为,不应承担侵权责任。北京赤那思公司主张的巨额赔偿没有事实和法律依据,请求驳回北京赤那思公司的诉讼请求。 江苏赤那思公司一审辩称:1.南通赤那思公司成立于2008年,江苏赤那思公司是南通赤那思公司投资设立的企业,江苏赤那思公司和南通赤那思公司的企业名称经工商行政管理部门核准登记。江苏赤那思公司和南通赤那思公司在诉讼前并不知道“赤那思”注册商标的存在,而且该商标注册于2009年4月,因南通赤那思公司享有在先企业名称权,江苏赤那思公司使用企业名称的行为无主观恶意,不存在侵害“赤那思”注册商标专用权的情形;2.在北京赤那思公司注册成立前,已有上海赤那思电气设备有限公司经营无功补偿装置,而且现在除了北京赤那思公司、江苏赤那思公司和南通赤那思公司之外,尚有福州赤那思电力科技有限公司、济南赤那思电气设备有限公司等同行企业和其他相关企业。因此,“赤那思”的字号从未与单一主体之间建立起唯一的、稳定的联系,北京赤那思公司无权禁止他人使用“赤那思”的字号;3.北京赤那思公司系在北京注册的企业,江苏赤那思公司和南通赤那思公司系在江苏如皋注册的企业,所处地域不同,不会造成混淆,而且北京赤那思公司也未证明其在江苏赤那思公司和南通赤那思公司之前已在江苏如皋开展经营活动。北京赤那思公司经营的主要产品是高压无功补偿装置,而江苏赤那思公司和南通赤那思公司只经营低压无功补偿装置,除无功补偿装置外,江苏赤那思公司和南通赤那思公司的经营范围还包括计算机及配件、通讯器材、网络器材、电线电缆的销售等。三个公司所处地域不同、经营范围不同,消费者不会对市场主体及商品来源产生误认;4.江苏赤那思公司和南通赤那思公司规范使用自己的企业名称符合法律规定,即使是将其企业名称缩写,也属于对企业名称的合理简称,江苏赤那思公司和南通赤那思公司在企业名称或者简写中也未对“赤那思”字号采取区别于其他文字的使用方式,不构成突出使用,也不构成商标意义上的使用;5.“赤那思”作为历史上的蒙古部落名,且“赤那思”一词因《狼图腾》一书又进一步为大众所熟知,“赤那思”并非臆造词汇,“赤那思”注册商标的显著性较弱。相关公众在看到“赤那思”三个字不会自然联想到北京赤那思公司在相关产品上注册、拥有和使用涉案商标,由此导致江苏赤那思公司和南通赤那思公司使用“赤那思”的字号也不可能造成相关公众的误认和混淆;6.北京赤那思公司经营规模较小,在同行业中并不具有竞争力和影响力,加之多家同行企业使用“赤那思”字号的客观事实,没有任何证据可以证明“赤那思”注册商标在相关公众中的知名度;7.江苏赤那思公司和南通赤那思公司通过多年经营,自身已积累了一定的商誉。江苏赤那思公司和南通赤那思公司注册和使用企业字号并无攀附和利用“赤那思”商标的必要性、可能性和主观过错;8.江苏赤那思公司没有在相同或类似商品上使用与北京赤那思公司注册商标相同或近似的商标,也没有造成公众混淆。江苏赤那思公司没有将自己的企业字号突出使用,也没有造成相关公众误认。北京赤那思公司在诉状中所指控的商标侵权行为均不属实;9.北京赤那思公司关于江苏赤那思公司在网站及宣传手册上使用与其相同宣传内容的指控亦不成立,而且相关事项也属于著作权法适用的范畴,不涉及不正当竞争。同时北京赤那思公司也无任何证据证明相关材料构成著作权法意义上的作品,其享有著作权,江苏赤那思公司侵犯了其著作权;10.北京赤那思公司也未提供证据证明三年内使用过“赤那思”商标。综上,江苏赤那思公司和南通赤那思公司不存在任何使用“赤那思”注册商标相同或近似商标的侵犯商标专用权的行为,江苏赤那思公司和南通赤那思公司将“赤那思”作为字号,并规范使用自己的企业名称并不侵害北京赤那思公司任何利益,江苏赤那思公司和南通赤那思公司不存在任何侵权行为,未给北京赤那思公司造成不良影响,北京赤那思公司主张巨额赔偿及律师费等合理费用没有事实和法律依据。请求驳回北京赤那思公司的全部诉讼请求。 一审法院查明: 一、关于商标注册的事实 北京赤那思公司于2006年3月14日注册成立,经营项目包括生产高低压无功补偿装置、滤波装置的电气设备及零配件等,法定代表人战子英。同年3月15日,战子英向国家工商行政管理总局商标局(以下简称国家商标局)申请注册第5215343号“赤那思”文字商标,该商标于2009年4月14日核准注册,核准使用商品第9类:无功补偿装置(电)、电力滤波装置、电站自动化装置、高压防爆配电装置、高低压开关板、电线圈、电开关、电容器、低压电容滤波补偿器、电测量仪器(截止),有效期自2009年4月14日至2019年4月13日。2009年4月13日,战子英将该商标独占许可北京赤那思公司使用,2014年4月13日续签了商标独占许可合同。 二、关于北京赤那思公司及产品知名度的事实 (一)北京赤那思公司所获荣誉事实 1.2007年12月21日,北京赤那思公司的质量管理体系通过中国质量认证中心的ISO9001:2008、GB/T19001-2008认证,有效期至2016年12月4日。 2.2007年12月21日,北京赤那思公司的环境管理体系通过中国质量认证中心的ISO14001:2004、GB/T24001-2004认证,有效期至2016年12月4日。 3.2007年12月21日,北京赤那思公司的职业健康安全关系体系通过中国质量认证中心的OHSAS18001:2007、GB/T28001-2011认证,有效期至2016年12月5日。 4.2008年7月29日,北京赤那思公司的有关产品获得中国质量认证中心的强制性产品认证。 5.2008年11月22日,北京赤那思公司被评为“2008中国科技创新型中小企业100强”。 6.2008年12月18日,北京赤那思公司被北京市科学技术委员会、北京市财政局、北京市国家税务局和北京市地方税务局评为“高新技术企业”。 7.2008年12月25日,北京赤那思公司获得中国海关颁发的进出口货物收发货人报关注册登记证书,且在该日前已取得了独立的产品进出口权。 8.2009年1月19日,北京赤那思公司成为中国企业联合会、中国企业家协会团体会员。 9.2009年2月,北京赤那思公司成为北京市进出口企业协会团体会员。 10.2009年4月,北京赤那思公司的有关产品被北京市科学技术委员会、北京市发展和改革委员会、北京市住房和城乡建设委员会、北京市经济和信息化委员会和中关村科技园区管理委员会认定为“北京市自主创新产品”。 11.2010年6月,北京赤那思公司被国际信用协会评为“AAA级信用单位”。 12.2010年7月,北京赤那思公司成为中国电器工业协会会员单位。 13.2013年4月18日,北京赤那思公司成为北京市建筑装饰协会电气委员会理事单位。 14.2013年6月20日,北京赤那思公司成为陕西省节能协会理事会副会长单位。 15.2014年5月5日,中国电器工业协会电力电容器分会出具证明,证明北京赤那思公司在全国电力电容器行业中排名前十位,在中国北方电力电容器行业中排名前五位。 16.2014年7月23日,全国电力电容器标准化技术委员会秘书处出具证明,证明北京赤那思公司是《高压电力滤波装置设计与应用导则》国家标准编制委员会成员单位。 17.2014年7月23日,中国电工技术学会电力电容器专业委员会出具证明,证明北京赤那思公司是中国电工技术学会电力电容专业委员会会员单位。 18.2008年11月22日,北京赤那思公司法定代表人战子英被中国中小企业家年会组委会、中国中小商业企业协会授予“改革开放三十年全国优秀企业家创业奖章”。 (二)北京赤那思公司产品对外宣传及推广的事实 1.自2007年5月至2013年,北京赤那思公司在生产经营中,通过产品宣传册、公司网站、用户单位、新闻媒体等途径对公司及产品等进行各种形式的宣传。本案中提供的包括印刷费、手册制作费、网络服务费、参展费、广告费、设计费、专访费等各项费用约138万余元。北京赤那思公司在诉讼中提交的产品宣传册前言为:赤那思,蒙语是“狼群”的意思,不言而喻,这就是我们的本意,我们是一个不可分割的族群,闻风而动,所向披靡,虽历经艰辛却永不放弃…… 2.2001年3月8日,北京赤那思公司法定代表人战子英申请补偿装置无触点开关实用新型专利(专利号:01208276.7),授权公告日为2002年2月27日;2006年6月23日,战子英申请用于低压无功补偿器的投切单元装置实用新型专利(专利号:200620023152.4),授权公告日为2007年7月11日;2006年6月27日,战子英申请单元结构式低压无功补偿装置实用新型专利(专利号:200620023160.9),授权公告日为2007年7月11日;2007年3月19日,北京赤那思公司申请积木式高压无功补偿装置实用新型专利(专利号:200720103881.5),授权公告日为2008年5月28日;2007年11月15日,北京赤那思公司申请低压抽出式无功功率补偿装置实用新型专利(专利号:200720190185.2),授权公告日为2008年9月17日;2008年6月19日,北京赤那思公司员工平孝香等申请电容器组保护与状态监测装置实用新型专利(专利号:200820109732.2),授权公告日为2009年4月15日;2007年9月29日,北京赤那思公司申请低压无功补偿装置(抽屉式)外观设计专利(专利号:200730305112.9),授权公告日为2008年12月3日。 3.2007年始,北京赤那思公司与江苏中能硅业科技发展有限公司签订销售合同,产品涉及柜体、永磁真空断路器、高压控制器等。后北京赤那思公司与苏州科峰电器成套有限公司、上海天正机电(集团)有限公司、上海欣必欣成套电器有限公司、江苏大全长江电器股份有限公司、上海交大电气(集团)有限公司、江苏有能电器成套有限公司、吴江市苏杭电气有限公司签订销售合同。 (三)赤那思品牌司法保护事实 山东省泰安市泰山区人民法院(2013)泰山刑初字第230号刑事判决书认定高洪江通过贴牌的方式将其他公司的电容器冒充为北京赤那思公司的产品,构成生产、销售伪劣产品罪。 三、涉嫌商标侵权的事实 1.江苏赤那思公司在其产品导购手册封面右下角使用“赤那思电力”字样。 2.江苏赤那思公司在其公司网站左上角使用 字样。 四、涉嫌不正当竞争的事实。 1.南通赤那思公司涉嫌不正当竞争的事实。 南通赤那思公司于2008年4月23日注册成立,系自然人独资企业,法定代表人奚昊,注册资本50万元。 2.江苏赤那思公司涉嫌不正当竞争的事实。 江苏赤那思公司于2010年1月20日注册成立,法定代表人沙晨晨,股东为沙晨晨、奚昊、殷晓华、梁兴法、葛冬柳,奚昊为公司监事。江苏赤那思公司在生产的产品上印有江苏赤那思公司字样。 江苏赤那思公司的产品导购手册有以下文字:赤那思在蒙语里是“狼群”的意思,这就是我们的本意:我们是一个不可分割的族群,随风而动,所向披靡,虽历经艰辛却永不放弃。 还查明,2014年11月13日一审法院组织第一次听证时,现场打开百度网页,输入关键词“北京赤那思”,搜索显示的排名第一的是江苏赤那思公司的网页。2015年1月14日开庭审理时,按上述步骤搜索排名第一的网页为北京赤那思公司。 五、其他事实。 1.赤那思在蒙语里系蒙古部落的意思,在姜戎所著的《狼图腾》一书中多次提及。 2.4468102号赤那思商标在2005年1月18日申请,申请人尹韶峰,注册类别35类。5919186号赤那思商标在2007年2月15日申请,申请人鄂尔多斯市赤那思装饰工程有限责任公司,注册类别37类。5182813号草原赤那思商标在2006年2月28日申请,申请人张敏,注册类别33类。 3.上海赤那思电气设备有限公司于2005年7月4日申请登记,成立日期为2005年7月18日。上海赤那思电气设备有限公司松江分公司于2006年8月17日登记成立。根据江苏赤那思公司、南通赤那思公司提供的全国组织机构代码信息核查表,企业名称中含有“赤那思”字样的公司全国有数十家。 4.2010年,江苏赤那思公司获得低压无功补偿柜(低压成套无功功率补偿装置)国家强制性产品认证证书、智能无功补偿电力电容器的生产质量管理体系认证证书。2013年,获得集成式低压无功补偿装置(低压成套无功功率补偿装置)、抑谐式低压电力电容组合电器(低压成套无功功率补偿装置)、集成式低压无功补偿装置(低压成套无功功率补偿装置)国家强制性产品认证证书、低压无功补偿柜(低压成套无功功率补偿装置)质量体系认证证书、低压无功补偿控制器(低压无功功率自动补偿控制器)产品认证证书。2014年,获得抑谐式低压电力电容组合电器(低压成套无功功率补偿装置)、户外综合配电箱(公用电网动力配电成套设备)国家强制性产品认证证书。2011、2013年,江苏赤那思公司被江苏省民营科技企业协会评为江苏省民营科技企业;2013年,被江苏省优秀民营企业评审委员会评为江苏省优秀民营企业,被大华国信资信评估有限公司评为AAA级企业资信等级;2014年,被江苏名牌事业促进会、江苏省企业科技创新评审委员会评为江苏省电力行业科技创新优秀企业。2011年12月1日至2013年11月30日,江苏赤那思公司全部销售收入为86940072.8元,南通赤那思公司为206636.43元。 北京赤那思公司为证明其为本案制止侵权行为支出的合理费用,提供了律师费发票15万元及查档费、差旅费发票及记账凭证8777.21元。 本案一审争议焦点:1.江苏赤那思公司是否实施了侵害北京赤那思公司商标权的行为;2.南通赤那思公司、江苏赤那思公司将“赤那思”注册登记为字号是否构成不正当竞争;3.如构成侵权,南通赤那思公司、江苏赤那思公司应承担何种民事责任。 一审法院认为: 北京赤那思公司是第5215343号“赤那思”商标的商标权人,其权利受法律保护,他人未经许可不得实施侵犯其商标权的行为。江苏赤那思公司未经案涉商标权人许可,擅自在公司产品导购手册、公司网站上使用与第5215343号“赤那思”商标相似的标识,易将生产、销售的产品与北京赤那思公司相联系或者认为双方之间存在关联、许可等特定联系,进而发生误认和混淆,构成商标侵权。南通赤那思公司、江苏赤那思公司将“赤那思”文字登记为企业字号,主观上具有攀附的故意,易使相关公众将两者与北京赤那思公司产生混淆,构成不正当竞争。南通赤那思公司、江苏赤那思公司应对各自的侵权行为承担相应的民事责任。具体理由分述如下: 一、江苏赤那思公司实施了商标侵权行为 江苏赤那思公司在产品导购手册右下角突出使用了“赤那思电力”字样,在公司网站左上角使用了 字样,赤那思文字部分与案涉商标相同,总体构成近似。江苏赤那思公司在商业推广中,未经商标权利人许可,擅自在产品宣传手册、公司网站上使用与案涉商标近似的商业标识,易使相关公众对其生产、销售的产品与北京赤那思公司相联系或者认为双方之间存在关联、许可等特定联系,进而发生误认和混淆,构成商标侵权。 江苏赤那思公司抗辩称产品导购手册、公司网站上的“赤那思电力”、 标识系对公司企业名称的正当使用,不构成侵权。一审法院认为,即便江苏赤那思公司系合法登记设立,其在实际使用中也应规范使用其企业名称,尤其系企业名称的核心字号为他人的注册商标的情况下,更应当审慎使用,江苏赤那思公司在产品导购手册突出使用赤那思电力文字,在公司网站上显著位置使用 ,系对企业名称的不规范使用,其结果将导致与“赤那思”注册商标产生混淆,故该抗辩理由不能成立。江苏赤那思公司抗辩又称,赤那思并非臆造词,显著性较低,且全国有多家企业在企业名称中适用“赤那思”文字,故其使用“赤那思”的行为不构成商标侵权。一审法院认为,虽然赤那思在蒙语里有固定含义,并非臆造词汇,但将该词汇用在第9类商品上,并获得注册,说明该词汇并非属于商标法规定的不允许注册的通用名称。虽然在案涉商标获准注册前后全国有数十家企业在企业名称中含有“赤那思”字样,亦不能证明“赤那思”文字系通用名称,故江苏赤那思公司的该项抗辩理由亦难以支持。江苏赤那思公司抗辩又称,北京赤那思公司系在北京注册的企业,江苏赤那思公司和南通赤那思公司系在江苏如皋注册的企业,所处地域不同,企业规模较小,其使用“赤那思”不会造成相关公众与北京赤那思公司造成混淆,故不构成商标侵权。一审法院认为,北京赤那思公司提供证据证明其业务范围已扩展至江苏境内,且北京赤那思公司、江苏赤那思公司和南通赤那思公司生产的产品系同一类别,产生混淆的可能性较大,故该抗辩理由亦不予支持。关于江苏赤那思公司抗辩案涉商标三年未曾使用的问题,因案涉商标又系北京赤那思公司的核心字号,北京赤那思公司现处正常的经营过程中,对赤那思文字的商业使用处连续状态,在江苏赤那思公司未提供其他证据证明案涉商标已三年停止使用的情形下,一审法院对其抗辩理由亦不予支持。 二、南通赤那思公司、江苏赤那思公司将“赤那思”登记为企业字号,构成不正当竞争 本案涉及企业名称权与注册商标权的冲突。根据《中华人民共和国反不正当竞争法》第二条第一款之规定,经营者在市场交易中,应当遵循自愿、平等、公平和诚实信用的原则,遵守公认的商业道德。商标、商号等商业标识是市场经营者的商誉载体,是区分商品或服务来源的重要标志。对他人在先使用并具有一定知名度的商业标识,不得恶意攀附,否则将会导致相关公众混淆,进而损害他人的合法权益,并不当提升自身的竞争优势。案涉商标虽然获准注册在南通赤那思公司登记成立之后,但申请日在前,且北京赤那思公司在申请商标之前在行业内已具有一定的知名度,业务范围也延伸到江苏境内。南通赤那思公司与北京赤那思公司系同业竞争者,生产、销售的产品系同一领域,在申请登记企业名称时对他人已经在先使用、并具有一定知名度的商业标识有合理的避让义务,但南通赤那思公司明知申请其字号会让相关公众造成误认,仍然将赤那思登记为其核心字号,主观上具有攀附的故意,有违诚实信用原则,构成不正当竞争。 江苏赤那思公司登记成立晚于案涉商标核准注册时间,未经北京赤那思公司许可,将赤那思登记为企业字号,同理构成不正当竞争。且江苏赤那思公司在后续经营中,在宣传册上引用北京赤那思公司的宣传语,并通过百度竞价排名,提升其市场竞争优势,足以造成相关公众混淆,进一步证明其在登记企业字号时就存在攀附北京赤那思公司商标、字号的主观恶意。 三、江苏赤那思公司和南通赤那思公司民事责任的承担 江苏赤那思公司实施了侵害案涉商标权的行为,北京赤那思公司请求其停止侵权行为的主张予以支持。南通赤那思公司、江苏赤那思公司将“赤那思”登记为企业字号,构成不正当竞争,北京赤那思公司请求判令江苏赤那思公司和南通赤那思公司停止使用“赤那思”作为企业名称的主张,于法有据,予以支持。关于北京赤那思公司要求江苏赤那思公司和南通赤那思公司登报消除影响的请求,符合法律规定,亦予以支持。关于赔偿数额,北京赤那思公司对南通赤那思公司选择适用法定赔偿的方式,予以支持,一审法院结合南通赤那思公司的侵权行为持续时间、侵权范围、经营规模、北京赤那思公司为制止侵权支出的合理费用等因素酌情予以确定。对于江苏赤那思公司的赔偿数额,北京赤那思公司选择根据其被侵权所受到的损失计算,其主张自2011年12月1日至2013年11月30日,江苏赤那思公司销售额为86940072.8元,且呈上涨态势。按照对江苏赤那思公司生产并销售的智能电容器设备进行拆解并对零部件的成本、税费进行成本分析,得出该设备的利润率为33.14%,按此利润率,北京赤那思公司因侵权行为遭受的损失超过2000万元。一审法院认为,北京赤那思公司通过计算单个产品利润率进而推算公司所有销售产品平均利润率的依据不足,且通过单个产品计算成本、税费核算缺少客观数据支撑,故该计算方法难以采信。一审法院根据江苏赤那思公司的侵权规模、侵权时间、侵权范围等因素酌情确定赔偿数额。 综上,依照《中华人民共和国商标法》第五十七条第(二)项、第六十三条、《中华人民共和国反不正当竞争法》第二条的规定,一审法院判决:一、江苏赤那思公司于判决生效之日起立即停止侵害北京赤那思公司第5215343号“赤那思”商标的生产、销售行为;二、江苏赤那思公司、南通赤那思公司于判决生效之日起立即停止在其企业名称中使用“赤那思”字号;三、江苏赤那思公司于判决生效之日起十日内向北京赤那思公司赔偿经济损失及为制止侵权支出的合理费用共计200万元;四、南通赤那思公司于判决生效之日起十日内向北京赤那思公司赔偿经济损失及为制止侵权支出的合理费用共计5万元;五、江苏赤那思公司、南通赤那思公司于判决生效之起十五日内分别在《人民法院报》除中缝以外的版面上刊登声明,消除影响,内容须经一审法院审核。如逾期未刊登,则由北京赤那思公司刊登,内容亦须经一审法院审核,费用由江苏赤那思公司、南通赤那思公司承担;六、驳回北京赤那思公司的其他诉讼请求。如果未按判决指定的期间履行给付金钱义务,应当依照《中华人民共和国民事诉讼法》第二百五十三条之规定,加倍支付迟延履行期间的债务利息。一审案件受理费147594元,保全费5000元,合计152594元,由北京赤那思公司承担60000元,江苏赤那思公司承担85000元,南通赤那思公司承担7594元。 宣判后,北京赤那思公司、江苏赤那思公司和南通赤那思公司均不服一审判决,向本院提起上诉。 北京赤那思公司上诉请求撤销一审判决第三项、第四项,改判江苏赤那思公司赔偿经济损失2000万元,南通赤那思公司赔偿经济损失100万元;判令两公司承担北京赤那思公司因制止侵权行为所支付的合理开支共计158777.21元(调查取证费8777.21元,律师费150000元);诉讼费用由两公司共同负担。主要理由:一、一审判决江苏赤那思公司侵权赔偿数额200万元,明显偏低,远低于其商标侵权和不正当竞争所获利益,北京赤那思公司的诉讼主张符合行业正常水平。1.一审法院已调取江苏赤那思公司2011年12月1日至2013年11月30日的增值税发票,显示江苏赤那思公司两年的销售量至少为86940072.8元,而北京赤那思公司主张的侵权期间自2012年5月至2014年4月,依据江苏赤那思公司销售额逐年上升的趋势,可推定其在侵权期间的销售量不低于86940072.8元。为节省司法资源,北京赤那思公司可以接受以较低的86940072.8元作为赔偿额测算依据。2.北京赤那思公司测算江苏赤那思公司平均利润率符合行业一般利润率标准。北京赤那思公司依据江苏赤那思公司生产销售的智能电容器设备进行拆解并对零部件进行成本、税费分析,得出其平均利润率为33.14%,该利润率符合行业一般利润率标准。而一审法院判决江苏赤那思公司承担的赔偿金额,经测算利润率仅为2.3%,明显低于行业一般利润率水平,不符合常理。3.本案应当以侵权商品销售量与该商品单位利润率或注册商标产品单位利润率的乘积确定侵权获得的利益或者因侵权遭受的损失。江苏赤那思公司侵权商品销售量已经通过法院调查予以确定(86940072.8元),单位利润即利润率亦可确定(33.14%或者根据北京赤那思公司的平均利润率测算),故本案不存在赔偿额难以确定的情形。根据《最高人民法院关于审理商标民事纠纷案件适用法律若干问题的解释》第十四条、第十五条的规定,应当采用“侵权商品销售量×利润率(或注册商标产品利润率)”的方法确定侵权获利或因侵权遭受的损失。4.江苏赤那思公司侵权故意明显、侵权时间长、侵权规模大、侵权性质恶劣,北京赤那思公司及其注册商标知名度高,一审判决酌定赔偿200万元明显与江苏赤那思公司的侵权行为不相称。北京赤那思公司在行业中具有较高的知名度、美誉度、影响力,江苏赤那思公司从成立开始即意图攀附北京赤那思公司及“赤那思”商标的知名度、美誉度、影响力等,主观故意明显,其通过使用与北京赤那思公司字号相同的企业名称、使用与“赤那思”注册商标相似的标识、抄袭北京赤那思公司企业文化用语、百度竞价排名等方式恶意攀附,导致相关公众误认为江苏赤那思公司与北京赤那思公司存在关联或者许可等特定关系,给北京赤那思公司及其注册商标的商誉造成严重负面影响。二、一审判决南通赤那思公司侵权赔偿数额5万元,明显偏低。南通赤那思公司从成立之初即利用了北京赤那思公司及“赤那思”商标知名度,其登记字号本身即具有恶意,侵权时间持续达6年,且与江苏赤那思公司是关联公司,合谋侵权,造成市场混淆与误认,给北京赤那思公司带来的负面影响不可估量。 江苏赤那思公司、南通赤那思公司的二审答辩意见同于其上诉意见。 江苏赤那思公司和南通赤那思公司亦不服一审判决,分别提起上诉,请求撤销原判,发回重审或者改判驳回北京赤那思公司的全部诉讼请求,一、二审诉讼费用均由北京赤那思公司承担。 经归纳,江苏赤那思公司主要上诉理由是: 一、北京赤那思公司没有在商标意义上使用“赤那思”商标。北京赤那思公司在一审中未举证证明其在2009年4月14日商标核准注册至2010年1月20日江苏赤那思公司注册成立期间实际使用了“赤那思”商标,也未举证证明其在本案立案受理前连续三年实际使用了案涉“赤那思”商标。北京赤那思公司的企业名称中虽含有“赤那思”的字号,但使用企业名称不能等同于实际使用“赤那思”商标。商标的使用应当是对商标标识的直接使用。依据国家商标局、国家商标评审委员会《商标审理标准》关于“系争商标不存在连续三年停止使用情形的举证责任由系争商标注册人承担”的规定,本案应由北京赤那思公司就商标使用情况承担举证责任。 二、北京赤那思公司没有宣传“赤那思”商标,该商标没有任何知名度。北京赤那思公司在原审庭审中亦承认,“赤那思”商标从未获得过任何荣誉,其虽然提供了一些广告费票据,但并未提交相应广告内容,从现有证据看,北京赤那思公司仅对“公司及产品”进行宣传,并未对商标进行宣传。一审判决只是笼统地对2007年至2013年的宣传情况进行认定,未区分2010年1月20日之前和之后的宣传情况。北京赤那思公司虽提供了企业参加某些活动的网络报道,但对于相关公众而言,其可能知道北京赤那思公司的存在,但并不一定知道“赤那思”本身也是注册商标,不能将北京赤那思公司或者其法定代表人战子英可能的知名度等同于“赤那思”商标的知名度。 三、一审判决认定北京赤那思公司及产品知名度无任何依据。企业进行产品、管理体系认证在机电制造企业生产经营活动中属于常态,将产品、管理体系认证证书、团体会员证书、民间社会机构的评价、甚至海关报送注册登记证书都作为北京赤那思公司的荣誉,难以令人信服。中国电器工业协会电力电容器分会出具的关于北京赤那思公司在全国电力电容器行业中排名前十位,在中国北方电力电容器行业中排名前五位的证明材料,由于缺少单位负责人及制作证明材料的人员签名或者盖章,不符合司法解释所规定的形式要件要求,没有证据效力。中国电器工业协会所编著的《中国电器工业年鉴》,其中所反映的电力电容器行业情况具有权威性,足以推翻电力电容器分会的证明材料。战子英个人获得的“奖章”,与企业荣誉无涉。北京赤那思公司没有举证说明其产品宣传册的发放时间、地点和数量,公司网站的点击率,新闻媒体具体是哪一家以及相应覆盖面等必要内容。至于北京赤那思公司称花费138万元对外宣传的具体内容是公司、产品还是个人,没有宣传材料可以直接反映。北京赤那思公司申请实用新型和外观设计专利的行为与“北京赤那思公司对外宣传及推广”这一待证事实之间没有关联,其也未举证证明专利所涉产品已经实际生产并对外销售。北京赤那思公司在江苏地区的销售规模很小,且只有零星几个客户,其未举证证明曾在江苏地区做过宣传及推广活动,其在江苏地区没有任何知名度。北京赤那思公司提交的刑事判决书认定的是“生产、销售伪劣产品罪”,未提及“赤那思”商标,一审法院解释为“赤那思品牌司法保护”,依据不足。 四、一审判决将北京赤那思公司及产品所谓知名度等同于“赤那思”商标知名度没有依据。北京赤那思公司未提供证据证明其将赤那思作为注册商标进行直接宣传和使用的情况。 五、“赤那思”商标显著性较弱,不可能造成相关公众混淆或误认。“赤那思”不是臆造词,作为蒙古部落名称的固有含义,加之《狼图腾》一书的广泛发行和《狼图腾》影视作品的热映,造成“赤那思”商标的固有显著性较弱。在北京赤那思公司成立之前,已有上海赤那思公司,目前以赤那思为字号的企业多达四十余家,仅北京就有四家。北京赤那思也未举证证明因其大量宣传和使用,而使“赤那思”与北京赤那思公司之间建立了更为特定的联系。双方产品型号已经足以区分各自商品来源。北京赤那思公司的高压产品与江苏赤那思公司的低压产品本身就是区别;北京赤那思的CE产品型号与江苏赤那思公司CNS产品型号能够区别各自商品来源,客户采购时均会要求厂家提供3C证书,在双方各自3C证书已经分别明确标明产品型号和生产厂家,双方各自的3C证书中又恰恰均未标注各自的商标,因此客户根本不会产生混淆或误认。 六、江苏赤那思公司没有在商品上使用北京赤那思公司注册商标,也没有突出使用自己的字号。江苏赤那思公司产品导购手册封面右下角的“赤那思电力”字体较小,且符合企业名称简称的惯常表述,在企业简称中也未对“赤那思”字号采取区别于其他文字的使用方式,不构成突出使用,而北京赤那思公司表述自己企业名称的简称也是“赤那思电气”。“赤那思电力”五个字上面显著的狼形标识是南通赤那思公司的注册商标。在该手册企业或产品介绍、联系方式等内容中也已经非常规范注明了江苏赤那思公司的企业名称等信息。相关公众是为了阅读产品信息而阅读手册,故不会将目光长时间停留在无任何实质内容的封面上。在阅读手册中企业或产品介绍等内容后,相关公众不会对产品产生混淆或误认。江苏赤那思公司网站 小标识在整个网页中处于左上角极小位置,在整个网页中所占面积连1%都没有,如不仔细观察,完全可能注意不到。整个网页最为显著的是“江苏赤那思电子科技有限公司”大号字体的企业全称。在已经清晰、完整地显示了江苏赤那思公司企业经营信息情况下,相关公众无需通过 的小标识去判断网站经营者。 在网页中所起作用不是为了标明来源,仅是一般点缀设计,不属于商标意义上的使用。 七、南通赤那思公司将“赤那思”登记为企业字号不构成不正当竞争。北京赤那思公司成立于2006年3月14日,南通赤那思公司成立于2008年4月,相距仅两年时间。北京赤那思公司2006年营业额是279万元,2007年全年销售额收入是1502.96万元,而同期思源电气(002028sz)2006年营业总收入是79866.50万元、2007年营业总收入是119787万元;荣信股份(002123sz)2006年营业总收入是24137.50万元、2007年营业总收入是36715.70万元。因此,北京赤那思公司在申请商标之前一直是一家小企业。由于地域限制,南通赤那思公司在成立之初并不知道北京赤那思公司,确实无法避让。南通赤那思公司经营低压产品,自然也不会关注高压市场的经营情况。一审认定“南通赤那思公司明知申请其字号会让相关公众造成误认”没有任何依据。南通赤那思公司享有在先企业名称权,其将“赤那思”登记为企业字号不违反法律规定,不构成不正当竞争。 八、江苏赤那思公司将“赤那思”登记为企业字号不构成不正当竞争。关于产品导购手册部分文宣内容近似,北京赤那思公司并未证明相关文字著作权的归属,且即使著作权属于北京赤那思公司,该争议也仅涉嫌侵犯著作权或抄袭广告宣传的不正当竞争行为,与企业名称的不正当竞争无关联。关于百度搜索相关搜索结果显示江苏赤那思公司企业全称,搜索结果取决于多种因素,如引擎自身算法规则,网站本身权威度,网站内容建设、维护、更新及推广选择、点击率、相关性,网页标题、关键字、描述、主页内容等。因此,相关搜索结果不是江苏赤那思公司所能主观决定。百度竞价排名是一项正常商业形态,此项业务不涉及企业名称不正当竞争。 九、一审判决两公司停止在企业名称中使用“赤那思”字号,江苏赤那思公司赔偿200万元巨款,过于严厉、有失公允。一审判决没有认定两公司造成不良影响,也就不存在消除影响的问题。北京赤那思公司诉讼主张2000万元,一审仅判决江苏赤那思公司赔偿200万元,最终一审却判决江苏赤那思公司承担85000元诉讼费用,明显不合理。 南通赤那思公司上诉的主要理由是:一、在南通赤那思公司成立之前,北京赤那思公司没有将“赤那思”作为商业标识使用;二、北京赤那思公司没有任何知名度,南通赤那思公司成立时并不知道北京赤那思公司;三、南通赤那思公司享有在先企业名称权,且经营使用企业名称早逾五年,已形成自己独立商誉和稳定市场客户。北京赤那思公司在提起本案诉讼前,从未对此提出异议,双方各自相安无事。法院应维持既已稳定的社会秩序,自无必要过分干预企业正当经营。一审判决南通赤那思公司停止使用“赤那思”字号没有事实与法律依据,一审判决南通赤那思公司赔偿5万元明显过高,没有依据。 北京赤那思公司的二审答辩意见同于其上诉意见。 二审中,北京赤那思公司提交以下证据: 第一组证据:关于“赤那思”商标许可使用问题。证据1.河北省高级人民法院(2014)冀民三终字第114号民事判决书;证据2.商标许可使用说明,以证明2009年4月14日至2014年4月13日,战子英许可北京赤那思公司独占使用“赤那思”注册商标。 第二组证据:关于北京赤那思公司对“赤那思”商标的使用问题。证据3. 北京赤那思公司宣传手册(高压分册、低压分册各一本),以证明北京赤那思公司在其产品上使用“ 北京赤那思电气”和在产品宣传手册封面使用“ 赤那思电气”是对“赤那思”商标的使用行为。 第三组证据:关于北京赤那思公司和“赤那思”商标知名度问题。证据4.中国电器工业协会组织章程;证据5.高压滤波装置设计与应用导则;证据6.中国电工技术学会团体会员管理条例;证据7.河北省高级人民法院(2014)冀民三终字第114号民事判决书,以证明北京赤那思公司在业内具有一定影响力,且“赤那思”商标受到生效判决保护。 第四组证据:关于北京赤那思公司部分宣传手册中相关资格、荣誉时间问题。证据8.北京市工商行政管理局准予行政许可决定书;证据9.北京赤那思电气设备有限公司(以下简称北京赤那思设备公司)营业执照(正副本);证据10.质量、信誉双保障示范单位证书;证据11.质量管理体系认证证书;证据12.高新技术企业批准证书,以证明北京赤那思设备公司成立于2005年3月30日,是北京赤那思公司的前身,其在经营过程中取得涉案宣传手册部分资质、荣誉证书,在北京赤那思公司成立后,企业技术、人员、设备全体转移至北京赤那思公司,经申请,相关证书发放单位同意在相关资质、荣誉获得时间不变情况下,将北京赤那思设备公司获得资质、荣誉转移至北京赤那思公司名下。北京赤那思公司一审提交的2007年5月出版的宣传手册中,“高新技术企业”是2006年7月4日取得资格的。ISO9001:2000国际质量体系认证证书是2006年8月4日换证取得的。江苏赤那思公司关于“一审证据37北京赤那思公司宣传手册显示出版时间为2007年5月,但该手册所记载多项事实均是在2007年12月之后形成的异议不成立。 第五组证据:关于“赤那思”名称由来问题。证据13.“赤那思”名称由来,以证明北京赤那思公司使用“赤那思”三个字作为字号和商标具有特殊背景,企业文化用语同样具有特殊意义。 第六组证据:关于江苏赤那思公司产品利润率问题。证据14.北京市建筑装饰协会电气委员会出具的“关于北京市高低压配电设备行业利润说明”,以证明北京市高低压配电行业无功补偿类设备利润率在25%左右,智能电容器类产品可达40%以上。江苏赤那思公司属同行业,且设备功能相同,利润率与上述数据相差不多。 第七组证据:关于北京赤那思公司2005年加入中国电器工业协会的事实。证据15.中国电器工业协会出具的情况说明,以证明北京赤那思设备公司2005年加入中国电器工业协会。会员资格在北京赤那思公司成立后得到传承。 第八组证据:关于北京赤那思公司与北京赤那思设备公司的关系。证据16.北京赤那思设备公司出资人名单;证据17.北京赤那思设备公司营业执照;证据18.北京赤那思设备公司章程;证据19.北京赤那思公司股东名录,以证明北京赤那思设备公司成立于2005年3月30日,股东是战子英、丛军和孙宝山,法定代表人是战子英。北京赤那思设备公司是北京赤那思公司的前身,二者存在高度关联。 第九组证据:关于北京赤那思公司2006-2012年的利润率情况。证据20.北京赤那思公司2006年损益表;证据21.北京赤那思公司2007年利润及利润分配表;证据22.北京赤那思公司2008年利润表;证据23.北京赤那思公司2009年损益表;证据24.北京赤那思公司2010年利润表;证据25.北京赤那思公司2011年损益表;证据26.北京赤那思公司2012年利润表,以证明北京赤那思公司2006-2012年的利润率分别为38.52%、46.51%、49.89%、20.94%、28.21%、21.70%、27.71%,而后期利润率下降是两公司侵权行为所致。 江苏赤那思公司和南通赤那思公司质证意见:对第一组证据的真实性没有异议,但认为不能达到证明目的。第二组证据中的宣传手册是北京赤那思公司自己制作,且宣传手册中均为“CHANCE+北京赤那思电气”,不是商标使用。第三组证据中的协会章程应当提供原件供核实,章程中提到具有一定影响力,不能够说明企业知名度的问题。第三组证据只能证明企业知名度,与涉案商标没有任何关系。且大部分证据都是在2009年之前形成的,2009年4月之前涉案商标还没有注册,不可能产生知名度。对第四组证据的真实性予以认可,关联性不认可。第五组证据只是北京赤那思公司对“赤那思”的解释,我方也有自己的解释。第六组证据:行业协会说明是建筑行业说明,出具机构有问题,且说明证实的是北京市情况,而北京赤那思公司是以北京市情况来对比我方获利。第七、八组证据真实性没有异议,达不到证明目的。北京赤那思设备公司与北京赤那思公司的资质是独立的,两者并不具有传承关系,各有资质。第九组证据真实性有异议。该数据与江苏赤那思公司、南通赤那思公司从北京工商局调取年检报告中所载数据不一致。根据财务报表和工商年检报告可知,江苏赤那思公司、南通赤那思公司的行为并没有影响北京赤那思公司的销售量,故其不存在可得利益损失。 江苏赤那思公司二审提交以下补充证据:2006–2012年北京赤那思公司工商年检报告书之经营报表7份,以证明工商年检报告书所载数据与北京赤那思公司所提交利润表及损益表有关营业收入利润明显不一致,2008、2010、2011年度营业收入和利润相差很大。北京赤那思公司经营规模从2007年的1486万元逐年扩增至2011年的4500万元,说明其销售量并没有受到江苏赤那思公司、南通赤那思公司行为的影响。 北京赤那思公司质证意见:北京赤那思公司年检报告书所载数据与利润表及损益表有关营业收入基本一致。江苏赤那思公司提供年检数据是全年营业收入,应包括报表里的主营收入和其他业务收入之和。北京赤那思公司提供数据只是主营业务收入金额。两者虽略有差距,但基本一致,并不矛盾。2011年北京赤那思公司和江苏赤那思公司收入总和为61484066元,2012年两公司收入总和为64454304元。两公司在2011、2012年业务收入基本稳定,而北京赤那思公司2012年较2011年明显下降了20334945元,江苏赤那思公司2012年较2011年明显提升了23305183元,北京赤那思公司下降幅度与江苏赤那思公司上升幅度基本一致,印证江苏赤那思公司因侵权造成市场混淆是导致北京赤那思公司业务收入下降的直接和主要原因。 本院认证意见:对于双方二审提交证据的真实性均予以确认,对关联性将在裁判理由中予以阐述。 对于一审查明的事实,双方当事人未提出异议的,本院予以确认。 二审另查明: 1.二审中,北京赤那思公司法定代表人战子英于2015年10月29日出具“商标使用许可说明”一份,内容为:“本人战子英于2006年3月15日向商标局申请注册‘赤那思’商标,自此之后,一直许可北京赤那思公司独占使用,并授权其向商标侵权者和不正当竞争者主张侵权责任,包括但不限于主张赔偿、停止使用、消除影响等”。 2.根据北京赤那思公司的申请,本院颁发调查令,授权北京赤那思公司委托代理人陆琦律师、孙永标律师持令向中国电器工业协会调查北京赤那思公司加入中国电器工业协会电力电容器分会的时间以及相关延续情况。中国电器工业协会于2015年12月3日出具“情况说明”一份,内容是“北京赤那思电气设备有限公司于2005年申请加入中国电器工业协会,成为中国电器工业协会会员单位,中国电器工业协会履行相关手续后,于2005年9月8日向北京赤那思电气设备有限公司发放会员证书,会员证号为6012。2007年12月17日,中国电器工业协会电力电容器分会召开第四届五次理事会审议通过,同意接纳北京赤那思电气技术有限公司等9家单位加入中国电器工业协会……我会于2008年2月15日向北京赤那思电气技术有限公司发放会员证书,会员证号为6821”。该“情况说明”加盖中国电器工业协会印章,该协会组织联络部李建新副主任、工作人员蔡玉春签字,后附北京赤那思公司入会申请表、中国电器工业协会电力电容器分会文件等材料。 3.北京赤那思公司一审提交的网页宣传资料显示,2007年4月25日,中国设计师网总部,北京赤那思公司与中国设计师网召开新闻发布会,向社会公告北京赤那思公司与设计师网在2007年联合举办题为“增强节能环保意识、普及无功补偿技术”的全国巡回活动,该活动将以北京作为始发站和终点站,沿途经过江苏、浙江、上海、陕西等城市。 4. 北京赤那思公司一审提交的网页宣传资料显示,2009年8月7日召开的第三届中国设计师网电能质量高峰论坛巡展北京站,“本次论坛邀请了来自电能质量领域各个行业的权威专家”,“吸引了来自北京地区工业设计院的电气设计室总工、高工、主任、设计人员,成套厂的技术负责人、总经理,部分大型用电单位的设备科或动力处的电气负责人,供电局生计科配电专工或科长近200人前来参加”,“同时也邀请了诸多行业知名厂家携带最具代表性的产品与专家学者进行交流探讨。主要企业有施耐德电气(中国)投资有限公司、中国电力科学研究院中电普瑞科技有限公司、莱茵豪森集团(REINHAUSEN)、西安西容自愈式电容器有限公司、北京赤那思公司、山东山大华天科技股份有限公司、北京水木源华电气有限公司、江苏斯菲尔电气有限公司、北京鼎英科技有限公司、上海安科瑞电气股份有限公司、上海天正集团天e电气事业部、深圳市亚特尔科技有限公司等”,“行业知名企业北京赤那思公司……以‘用规范的产品解决不规范的系统’为主题,系统介绍了赤那思公司的产品理念和产品范围”。该次论坛由北京赤那思公司等多家单位协办,“并得到了国家电网中国电力科学研究院、全国电压电流等级和频率标准化技术委员会、中国电力企业联合会、中国电源学会电能质量专业委员会、全国电力电容器标准化技术委员会的大力支持”,“此次论坛也是继迁钢、沈阳、成都两站之后赤那思参加2009年中国设计师网电能质量高峰论坛的第四站。通过四个地区的巡回介绍,赤那思将自己的产品和理念成功覆盖了东北、西南、华北等四个重点城市,为扩大赤那思品牌宣传和产品推广奠定了坚实的基础。” 5.一审证据显示,利用百度搜索,输入“北京赤那思”,显示当页排名第一的是江苏赤那思公司,后面标注“推广链接”文字,之后均为北京赤那思公司的相关信息。 6.比较北京赤那思公司和江苏赤那思公司各自产品手册宣传内容,除一审判决认定的相同内容外,江苏赤那思公司产品手册中还有以下内容与北京赤那思公司基本相同。如“把赤那思的事业做成每个员工的事业……”“赤那思是一个温馨和谐的大家庭,这里的每一位员工都和谐相处,相互关爱和相互支持,让弱者成长为强者,强者充分发挥自己的专长来建设我们的大家庭,使我们每位员工都注入新鲜的血液-赤那思的气息:彼此守信,永不背弃!”“赤那思是我们的家,赤那思是我们生衍不息的平台”。 7.北京赤那思公司二审提供北京市建筑装饰协会电气委员会于2015年10月8日出具的“关于北京市高低压配电设备行业利润说明”一份,内容是:“北京市建筑装饰协会电气委员会是北京市高低压配电行业专业社会团体组织。出于对协议内部企业协同发展的需要,经过对行业内相关企业进行调查、统计,北京市高低压配电行业利润的基本情况如下:在对行业利润情况的调查统计中发现,超高压产品的利润情况较好,在产品较充沛时可实现30%以上的净利润,中低压开关设备的利润率在20%左右,无功补偿类设备的利润率在25%左右,控制保护及智能电容器类产品的利润率可达40%以上”。该说明加盖北京市建筑装饰协会电气委员会印章,并有相关人员签字。 8.北京赤那思公司二审提供从北京市工商局调取的相关备案资料,显示北京赤那思公司自2006-2012年的利润率分别为38.52%、46.51%、49.89%、20.94%、28.21%、21.70%、27.71%。 9.江苏赤那思公司产品手册和网站宣传内容:“江苏赤那思公司是一家致力于无功补偿技术研发、生产与应用的高新技术企业,通过ISO9001:2008质量认证”“公司最新研制开发的CNS-IC系列智能无功补偿电容为行业内独创,该系列产品以全新的模块化设计理念突破了传统的无功补偿装置结构模式,采取科学合理的结构,适合与不同厂家生产的不同型号的柜体配套,安装维护方便,空间利用率高,产品单台容量大。该系列产品的核心器件全部由本公司以高标准设计制造并经科学合理的配置,从而保证了产品的先进性和高可靠性。产品可有效节约电能,提高设备的带载能力,改善电能质量,适合各种用电场所。产品均已通过国家质量检验中心检验合格并取得了相关入网许可。” 10.江苏赤那思公司一审提供《中国电器工业年鉴2012》,其中记载:“2011年,行业诸多生产厂家完成技改后生产能力过剩,而我国电网投资减少,市场总体规模缩小,市场竞争加剧,致使电力电容器行业骨干企业大多出现产值、产量下滑的现象”。 11. 南通赤那思公司、江苏赤那思公司在一审庭审中陈述:“目前南通赤那思公司已停业,江苏赤那思公司实际经营。” 本案二审争议焦点为:1.江苏赤那思公司是否实施了侵害北京赤那思公司商标专用权行为;2.南通赤那思公司、江苏赤那思公司将“赤那思”登记为字号是否构成不正当竞争;3.如构成侵权,南通赤那思公司、江苏赤那思公司应承担何种民事责任。 本院认为: 围绕本案争议焦点,各方当事人均不仅在诉讼中提供了大量证据并进行了充分庭审质证和抗辩,还在上诉请求和理由及其委托代理人提交的代理意见中详细阐述了不服一审判决的具体理由。经对全案证据及双方诉辩意见进行综合分析考量,本院认为,认定江苏赤那思公司实施了商标侵权行为,江苏赤那思公司和南通赤那思公司实施了不正当竞争行为并应承担相应民事责任,有充分事实依据和法律依据。具体理由分述如下: 一、关于北京赤那思公司是否实际使用和宣传“赤那思”商标问题 本案中,根据北京赤那思公司提供的产品手册,北京赤那思公司使用其商业标识方式包括:1.在产品手册封面右上部以上下排列方式突出显著标注“ ”和“赤那思电气”文字,同时在封面下部标注“北京赤那思电气技术有限公司|无功补偿 谐波治理”(见附图一)。2.产品手册内产品实物图片可见两种标注方式,例如,高压无功补偿控制器,在产品左上部标注“CEQK-1 高压无功补偿控制器”,下部标注“ 北京赤那思电气技术有限公司”(见附图二)。再如,单元式低压无功补偿装置CEGHD型低压无触点式动态无功补偿装置:在产品上部标注:“ 北京赤那思电气”(见附图三)。对此,江苏赤那思公司和南通赤那思公司认为,北京赤那思公司并未实际使用“赤那思”注册商标,其实际使用和宣传的是“ ”注册商标,而对“赤那思电气”或“北京赤那思电气”则属于企业字号简化使用。而北京赤那思公司认为,“北京”和 “电气”分别属于地名和行业名称,起到识别商品来源作用的仍是“赤那思”,因此“赤那思”属于商标性使用,且使用方式符合商标法规定。 针对双方诉辩意见,本院认为,根据现有证据,可以认定北京赤那思公司在产品手册及产品实物上使用了“赤那思”注册商标。首先,“赤那思”注册商标系纯文字商标。该商标专用权人战子英系北京赤那思公司法定代表人和控股股东,在二审中战子英出具“商标使用许可说明”一份,明确其自2006年3月15日向国家商标局申请注册“赤那思”商标后,即授权许可北京赤那思公司独占使用该商标。“赤那思”注册商标文字与北京“赤那思”字号完全相同,我国法律并不禁止企业字号与注册商标文字相重合,实践中亦有大量企业将企业字号文字注册为商标,或者由公司控股股东、法定代表人将字号申请为注册商标后,再独占许可给企业使用。通常而言,企业字号被认为是企业名称的简化使用,其作用主要用于识别不同经营者,但本质上其仍属于商业标识,因此当企业字号与注册商标重合,且由同一市场主体使用时,就具有识别经营者和商品来源的双重作用,本案中“赤那思电气”或“北京赤那思电气”的使用方式亦是如此。其次,北京赤那思公司在产品手册及产品外观上组合使用“ ”、“赤那思电气”或“北京赤那思电气”,具有相互强化各商业标识关联关系且总体提升“赤那思”品牌知名度的作用,并未发现证明上述方式实际削弱其中任一标识本身来源识别功能的证据。在全国电力电容器市场,相比较英文“ ”注册商标,中文“赤那思”的呼叫功能更为显著,更能吸引相关公众关注。再次,在个案中区分某商业标识是字号使用还是商标使用,主要在于解决不同市场主体之间企业名称与注册商标的权利冲突,因为根据权利冲突规则,不同使用方式有可能导致不同法律后果。但对于同一主体而言,机械区分究竟是字号使用还是商标使用,有时并不符合商业逻辑与市场认知,因为所有市场商誉最终都将累加归属于该经营者。根据以上分析,本院认为,有充分证据证明江苏赤那思公司认为北京赤那思公司并未实际使用并宣传“赤那思”注册商标的主张不能成立。 二、关于南通赤那思公司、江苏赤那思公司注册登记“赤那思”字号的正当性问题 本案中,在南通赤那思公司成立前,北京赤那思公司是否具有知名度,如果具有知名度能否及于“赤那思”商标,直接关系到两公司注册登记“赤那思”字号正当性的认定,双方对此争议激烈。南通赤那思公司解释其注册登记“赤那思”字号的理由是,其在成立前完全不知道北京赤那思公司的存在,且“赤那思”文字并非臆造词,具有蒙古部落名称的固有含义,不具有显著性,与北京赤那思公司未形成特定对应关系,故其登记注册行为合法,进而江苏赤那思公司基于与南通赤那思公司的投资关系,沿续使用“赤那思”字号亦具有正当性。对此,本院认为,南通赤那思公司、江苏赤那思公司与北京赤那思公司系在不同行政区域注册登记的企业,判定两公司注册登记“赤那思”字号是否正当,需结合以下事实进行判断。 (一)关于北京赤那思公司的知名度。本案中,北京赤那思公司提供了大量证据证明其行业知名度,其中包括质量管理体系认证证书、环境管理体系认证证书、职业健康安全管理体系认证证书、中国国家强制性产品认证证书、高新技术企业证书、专利证书以及北京赤那思公司是《高压电力滤波装置设计与应用导则》国家标准编制委员会成员单位等证据,虽然这些证据不能独立证明北京赤那思公司的知名度,但相互结合至少可以证明北京赤那思公司是该行业经营规范的企业,这是企业知名度及商誉的基础。诉讼中,江苏赤那思公司提供《中国电器工业年鉴2012》、行业分析报告以及国内数家公司招股说明书等证据,证明北京赤那思公司不是行业主要生产企业,上述企业招股说明书所列国内主要竞争对手均未将其列入其中;北京赤那思公司自2007年至2013年宣传费用仅138万元过少等。对此,本院认为,本案系审理北京赤那思公司是否拥有与其经营规模相应的知名度,并非涉及驰名商标的认定,同时宣传费用的多少通常并非判断企业知名度的唯一考量因素,企业知名度的认定需要结合相关证据予以综合分析与判断。本院特别注意到,以下证据对于认定北京赤那思公司知名度具有意义:(1)北京赤那思公司于2008年11月被中国中小商业企业协会、中国中小企业家年会评为“2008中国科技创新型中小企业100强”,其法定代表人战子英同时被评为“改革开放三十年全国优秀企业家创业奖章”;网页宣传资料显示,2007年4月25日,北京赤那思公司与中国设计师网召开新闻发布会,向社会公告北京赤那思公司与中国设计师网在2007年联合举办题为“增强节能环保意识、普及无功补偿技术”的全国巡回活动,该活动将以北京作为始发站和终点站,沿途经过江苏、浙江、上海、陕西等城市;从2007年开始,北京赤那思公司与江苏中能硅业科技发展公司等八家江苏、上海企业签订了销售合同。上述证据证实,在2008年4月23日南通赤那思公司成立时,北京赤那思公司作为国内从事研发、设计和生产高低压无功补偿及滤波装置的专业企业,已经获得了一定知名度和影响力,且经营范围实际进入江苏区域。故在南通赤那思公司成立时,北京赤那思公司已具有一定行业知名度,而南通赤那思公司作为电力电容器行业同业经营者,声称其完全不知道北京赤那思公司存在,无从避让“赤那思”字号,明显不具有说服力。(2)江苏赤那思公司成立时,北京赤那思公司行业知名度继续扩大。2009年8月13日网页资料显示,在当年8月7日召开的第三届中国设计师网电能质量高峰论坛巡展北京站,参会专家及行业人士众多,包括北京赤那思公司在内的来自北京、上海、江苏、深圳12家行业知名厂家进行了会议交流。该证据进一步证实北京赤那思公司所具有的行业知名度。可见,尽管“赤那思”一词并非臆造词,显著性相对较弱,但随着北京赤那思公司行业知名度的提升,其显著性亦随之增强,在2010年1月20日江苏赤那思公司注册成立之前,在全国电力容器行业已经与北京赤那思公司建立了特定对应关系。(3)山东省泰安市泰山区人民法院(2013)泰山刑初字第230号刑事判决书,认定被告人“采取通过贴牌的方式将中誉公司生产的电容器冒充为北京赤那思公司的产品”。该刑事判决已经认定涉案贴牌假冒的是北京赤那思公司的产品,亦证明“赤那思”品牌具有一定影响力,故被他人非法贴牌假冒。综上,基于北京赤那思公司在两公司成立时具有的一定行业知名度,两公司成立时未积极合理避让他人在先使用已有一定知名度的企业字号,其行为不具有正当性。 (二)关于北京赤那思公司知名度与“赤那思”注册商标知名度的关系。北京赤那思公司系2006年3月14日登记设立,同年3月15日其法定代表人战子英即向国家商标局申请注册“赤那思”商标,该商标于2009年4月19日获得核准注册。由于从商标申请到最终获得核准注册通常相隔数年时间,在商标未获核准前,企业通常会以未注册商标方式使用。北京赤那思公司在产品及宣传资料上使用“赤那思”,具有字号简化使用和未注册商标使用的双重性质,故因此而累积的知名度及商誉应当然及于“赤那思”注册商标。 本案中,江苏赤那思公司要求参考适用本院于2010年1月26日就艺龙网信息技术(北京)有限公司(以下简称艺龙北京公司)、北京艺龙信息技术有限公司(以下简称北京艺龙公司)与江苏恒顺杰源投资发展有限公司、南京同步房地产投资顾问有限公司侵犯商标权及不正当竞争纠纷案作出的裁判意见[以下简称“西祠胡同”案,详见(2009)苏民三终字第0201号民事判决书],即“涉案注册商标在第35类和第38类服务项目上的‘西祠胡同’商标虽然与‘西祠胡同’网站密切相关,但两者并不完全等同。由于艺龙北京公司和北京艺龙公司未能提供证据证明其将‘西祠胡同’作为注册商标进行直接宣传和使用情况,所以对于网民而言,其可能知晓‘西祠胡同’网站的存在,但并不一定知道‘西祠胡同’本身也是注册商标。因此,艺龙北京公司和北京艺龙公司将‘西祠胡同’网站的知名度直接等同于‘西祠胡同’商标的知名度,依据不足”。对此,本院认为,知识产权法律本身具有原则性、概括性和弹力性的特点,随着经济社会的发展,对知识产权法律和司法政策的理解与适用,需要不断通过个案审理加以检验并深化,而正是个案裁判经验的不断总结,最终实现推动立法、司法解释以及司法实践不断完善和发展的目标。基于以上认识,本院认为,本院在2010年就“西祠胡同”案作出的裁判,仅限于网站知名度与注册商标知名度关系的裁判意见,具有司法裁判阶段性探讨的特点,反映了当时对此问题的认识。近年来,随着2013年修订商标法再次重申申请注册和使用商标应当遵循诚实信用原则和保护在先权利,以及新商标法第五十九条第三款增设在先使用抗辩条款,都促使司法实践更加深入思考企业字号与注册商标之间的关系。本院于2015年10月16日就北京三民太奇教育科技有限公司(以下简称北京三民太奇公司)与无锡市太奇教育培训中心(以下简称无锡太奇中心) 侵害商标权和不正当竞争纠纷案作出判决[以下简称“太奇”案,详见(2015)苏知民终字第00098号民事判决书],该判决认为:“在判定是否构成在先权利的过程中,应当综合考虑市场主体使用上述商业标识的完整历史渊源,而不宜仅单纯依据诉争的字号、注册商标的各自使用时间节点作出判定。本案中,北京三民太奇公司涉案商标的注册时间虽然晚于无锡太奇中心的字号的核准时间,但就其商业标识的使用情况而言,北京三民太奇公司系早于无锡太奇中心及其前身无锡太奇公司,即将“太奇”作为字号的组成部分,并实际使用于日常经营活动。无锡太奇中心不能仅以其字号先于北京三民太奇公司商标权获得,就当然主张其拥有在先权利,并可以采取包括突出使用在内的方式,不受限制的使用“太奇”字号,影响其他市场主体并存的商业标识权利。”在“太奇”案中,被告字号注册登记先于原告注册商标核准时间,但晚于原告企业字号注册登记时间,且原告企业字号具有一定知名度,对于被告能否主张在先权利,本院在裁判理由中明确表达了以上裁判意见。因此,本案中,本院继续沿续“太奇”案裁判思路,认定南通赤那思公司主张在先企业名称权缺乏依据,同时针对本案被告字号知名度不能及于注册商标知名度的主张,结合本案案情进一步探讨并认定,字号本身也是商业标识,当字号与注册商标文字完全相同时,字号与注册商标的使用事实上难以机械割裂,因此字号知名度应当及于注册商标。这一认定符合市场实际与市场的基本认知,有利于激励市场主体持续诚信经营,不断累积商誉,同时从根本上看也有利于保护相关公众和普通消费者的利益。本案中,北京赤那思公司委托代理人在代理意见中认为:“‘赤那思’商标与北京赤那思公司存在紧密关联,不能割裂。同理,北京赤那思公司和‘赤那思’商标的知名度也高度关联,是相互促进的叠加效应关系”。该代理意见言之有理,本院予以采纳。 三、关于南通赤那思公司、江苏赤那思公司是否实施商标侵权行为及不正当竞争行为问题 由于南通赤那思公司、江苏赤那思公司注册登记“赤那思”字号本身不具有正当性,因而其突出使用“赤那思”文字以及将“赤那思”文字注册登记为企业字号的行为,构成商标侵权及不正当竞争。经查,江苏赤那思公司在产品手册及产品、网站上使用相关标识如下:1.在产品手册封面右下角上下排列标注:狼形标识和“赤那思电力”文字,在左上部标注:CHINASI(见附图四)。2.产品手册内产品实物图片标注方式,如动态无功补偿调节器在产品实物上部标注:“CNS-55G 智能低压动态无功调节器”,在下部标注:“江苏赤那思电力科技有限公司”(见附图五)。3.在其网站主页左上部标注 ,文字小于“江苏赤那思电力科技有限公司” (见附图六)。对此,江苏赤那思公司认为其上述使用“赤那思电力”,属于对自己企业名称的简化使用,不构成突出使用;网站中 属于小标识使用,并非标识来源,仅是一般点缀设计。同时,江苏赤那思公司还认为,双方产品型号已经足以区分各自商品来源,并要求本院参考适用最高人民法院在申请再审人乐清市万顺电器有限公司、深圳新宝凯电器有限公司与被申请人河北宝凯电器有限公司(以下简称河北宝凯公司)不正当竞争纠纷案中的裁判意见[以下简称“BK”案,详见(2012)民申字第398号民事裁定书]。在该案中,最高人民法院认为:“由于低压电器产品是涉及各行业乃至千家万户用电安全的重要产品,国家质量检验检疫总局在2003年4月22日就中国电器工业协会《关于对低压电器产品型号予以保护的请示》所作答复中明确,低压电器产品属于强制性产品认证范围,低压电器产品的型号必须按《中华人民共和国产品质量法》第二十七条的要求标注,假冒或者滥用低压电器产品型号属于法律禁止的违法行为。实践中,低压电器产品企业就其研发生产的每一种类低压电器产品,都需要获得中国质量认证中心的强制性产品认证,同时根据批准实施的《低压电器产品型号管理办法》,还应当向中国电器工业协会通过低压电器分会提出申请,按照一定的命名规则办理产品型号登记,并予以公示,以确保产品型号的唯一性。因此,在低压电器产品领域,不同企业研发生产的产品,以及同一企业研发生产的不同类型产品,都会有不同的产品型号。低压电器产品型号的登记公示制度,使得产品型号实际上具有区别产品来源和指代商品名称的功能”。江苏赤那思公司认为,根据“BK”案裁判意见,其无论是在产品手册还是网站上(包括产品铭牌、产品本身),均除完整标注企业名称、狼形注册商标外,还明确标注了CNS产品型号标识,同时北京赤那思公司也在其产品上标注了CE型号,故相关公众不会产生误认。 本院认为,我国反不正当竞争法第二条第一款规定:“经营者在市场交易中,应当遵循自愿、平等、公平、诚实信用的原则,遵守公认的商业道德”,第五条第(三)项规定:经营者不得采用“擅自使用他人的名称或者姓名,引人误认为是他人商品”的不正当竞争手段从事市场交易,损害竞争对手。《最高人民法院关于审理不正当竞争民事案件应用法律若干问题的解释》第六条规定:“具有一定市场知名度,为相关公众所知悉的企业名称中的字号,可以认定为反不正当竞争法第五条第(三)项规定的企业名称。”《最高人民法院关于审理商标民事纠纷案件适用法律若干问题的解释》第一条第(一)项规定:“将与他人注册商标相同或者相近似的文字作为企业字号在相同或者类似商品上突出使用,容易使相关公众产生误认的”,属于给他人注册商标专用权造成其他损害的行为。根据上述规定,两公司将北京赤那思公司具有一定知名度的企业名称注册登记为企业字号,其行为本身构成不正当竞争;江苏赤那思公司对“赤那思电力”以及 的突出使用,符合突出使用字号构成商标侵权的规定。因为无论是“赤那思电力”还是 ,其核心标识仍是“赤那思”,其识别功能最强,且江苏赤那思公司的宣传用语亦直接简称自己企业为“赤那思”,例如 “赤那思的气息:彼此守信,永不背弃!”等。与此同时,本院还注意到,江苏赤那思公司产品手册企业文化用语与北京赤那思公司高度雷同。如北京赤那思公司:“赤那思,蒙语是‘狼群’的意思,不言而喻,这就是我们的本意,我们是一个不可分割的族群,闻风而动,所向披靡,虽历经艰辛却永不放弃……”,而江苏赤那思公司产品手册和公司网站:“赤那思在蒙语里是‘狼群’的意思,这就是我们的本意:我们是一个不可分割的族群,随风而动,所向披靡,虽历经艰辛却永不放弃。”两者差异主要是“闻风而动”与“随风而动”。在本案一审中,江苏赤那思公司自行将上述内容从网站上删除。此外,江苏赤那思公司产品手册上还有下述内容与北京赤那思公司相同:如“把赤那思的事业做成每个员工的事业……”“赤那思是一个温馨和谐的大家庭”“赤那思是我们的家,赤那思是我们生衍不息的平台”等;一审证据显示利用百度搜索,输入“北京赤那思”,显示当页排名第一为江苏赤那思公司,右侧标注“推广链接”,而一审开庭审理再次进行百度搜索,原搜索结果消失,北京赤那思公司在网页排名变成第一,江苏赤那思公司认为此系搜索引擎技术自动计算的结果,但该解释并未排除江苏赤那思公司实行竞价排名的合理怀疑。尽管江苏赤那思公司主张从全国范围看,以“赤那思”为字号的企业较多,但根据以上证据,不难看出江苏赤那思公司的竞争行为指向明确,攀附北京赤那思公司商誉的主观意图明显。鉴于江苏赤那思公司具有不正当竞争的主观故意,其应当停止对上述宣传用语的使用。 关于“BK”案对于本案裁判的指导价值,本院认为,最高人民法院在该案中认定:“在低压电器产品领域,产品型号‘BK’表示该产品是河北宝凯公司研发生产的低压电器产品,型号‘BK’因而同时具有了区别商品来源和指代商品名称的功能”,并最终认定河北宝凯公司的低压产品型号“BK”构成知名商品特有名称,两申请再审人在其生产、销售的低压产品上使用“BK”产品型号,构成不正当竞争。可见,“BK”案的重要意义在于,通过认定低压电器产品型号具有区别产品来源和指代商品名称功能,构成知名商标特有名称,从而制止假冒他人产品型号的不正当竞争行为。但本院同时亦注意到,根据(2012)民申字第398号民事裁定书,《低压电器产品型号管理办法》还规定,同一企业研发生产不同类型产品使用不同产品型号,可见产品型号本身既不能排斥同时也不能替代企业字号和注册商标的识别作用,而当企业组合使用字号、注册商标和产品型号时,无疑字号和注册商标的识别作用最为显著,当然也最容易导致混淆或误认。因此,江苏赤那思公司要求参考适用“BK”案裁判意见,并认为双方产品不会产生混淆的主张不能成立。 四、关于江苏赤那思公司、南通赤那思公司民事责任承担问题 本案中,对于江苏赤那思公司、南通赤那思公司民事责任的承担,主要有以下争议 : 其一,一审判令江苏赤那思公司、南通赤那思公司停止使用“赤那思”字号,是否过于严厉。本院认为,《最高人民法院关于审理注册商标、企业名称与在先权利冲突的民事纠纷案件若干问题的规定》第四条规定:“被诉企业名称侵犯注册商标专用权或者构成不正当竞争的,人民法院可以根据原告的诉讼请求和案件具体情况,确定被告承担停止使用、规范使用等民事责任”。在此类案件中,判令停止侵权,究竟是判令规范使用字号,还是停止字号使用,或者对企业名称使用方式、使用范围作出限制,应当视案件具体情况,在综合考量主观恶意程度、历史因素和使用现状基础上公平合理作出裁量。 本案中,判令两公司停止字号使用系基于以下考虑:首先,两公司具有攀附北京赤那公司商誉的明显故意,注册登记“赤那思”字号本身不具有正当性,理由不再赘述;其次,双方之间市场竞争加剧,需要划清市场界限。江苏赤那思公司主张,“全国无功补偿装置市场规模巨大”“低压动态无功补偿装置生产厂家较多,比较分散”,尽管如此,本院认为市场竞争仍应有序进行,各市场主体应尽量划清界限,通过诚信经营赢得市场。根据现有证据,北京赤那思公司2011年经营规模为4500万元,而江苏赤那思公司自2011年12月1日至2013年11月30日销售额已达86940072.8元,市场规模发展迅速。当前,国家正在大力实施创新发展战略,推动经济转型升级,企业核心竞争力在于技术与品牌。在此宏观背景下,如果允许江苏赤那思公司、南通赤那思公司继续使用“赤那思”字号,与北京赤那思公司字号共存,即便不突出使用字号,对于市场而言,尤其是潜在购买者,仍极易发生混淆,或者误认两公司与北京赤那思公司之间存在投资或合作等关联关系,这对北京赤那思公司明显有失公允,有损其市场利益,同时亦对双方包括对江苏赤那思公司、南通赤那思公司的长远发展不利,相关公众亦需付出更大的识别成本。因此,判令两公司停止使用“赤那思”字号,变更使用不包含“赤那思”文字在内的新字号,彻底划清彼此之间商业标识界限,并非系对两公司发展的限制,其实从长远看,更有利于其自主品牌的建设和发展,符合司法裁判鼓励诚实信用经营、促使企业发展自主品牌的价值导向。而依江苏赤那思公司现有规模及生产技术能力,即使变更字号,对其市场经营的影响亦应有限,其有能力克服变更字号所带来的影响。如果变更字号实际导致江苏赤那思公司完全丧失市场,则恰恰说明其之前的发展确系攀附北京赤那思公司商誉所致,而这正是江苏赤那思公司否认其未实施商标侵权和不正当竞争行为的理由。 其二,一审判令江苏赤那思公司赔偿200万元、南通赤那思公司赔偿5万元,是否适当。对此,双方各执一词。北京赤那思公司认为一审判赔数额过低,远低于两公司商标侵权和不正当竞争所获利益,而两公司则认为一审判赔数额过高。二审中,双方均要求根据现有证据计算赔偿额,并不要求进行财务审计鉴定。北京赤那思公司认为,本案不存在赔偿额难以确定的情形,并具体提供了赔偿额计算方式,即以侵权商品销售量与该商品单位利润率或注册商标产品单位利润率的乘积确定侵权获得利益或者因侵权遭受的损失。具体而言,江苏赤那思公司侵权商品销售量已经通过法院调查予以确定为86940072.8元,单位利润率亦可以确定为33.14%或者根据北京赤那思公司的平均利润率测算。 本院认为,综合考虑以下因素,北京赤那思公司提供的赔偿计算方式难以采信。首先,低压电力产品具有不同于一般消费品的行业特殊性。一般而言,普通消费品替代性强,因市场混淆或者误认,侵权产品往往直接侵占正品市场份额。而本案所涉低压电力产品实行国家强制认证制度,相关购买者采购商品时通常要求生产厂家提供3C证书,且更加关注产品质量和售后服务。同时,江苏赤那思公司产品亦已获得市场认可。江苏赤那思公司相关产品获得中国国家强制性产品认证证书、质量管理体系认证证书、产品认证证书等,近年来亦被评为“江苏省优秀民营企业”、 “江苏省电力行业科技创新优秀企业”。基于市场对低压电力产品质量的特殊要求,除品牌因素外,江苏赤那思公司营业收入增长的主要因素取决于产品质量和售后服务。其次,江苏赤那思公司与北京赤那思公司的销售区域虽有交叉,但北京赤那思公司主要在中国北方地区,而江苏赤那思公司则以江苏地区为主,其销售区域明显小于对方。再次,根据《中国电器工业年鉴2012》,2011年因行业诸多生产厂家完成技改后生产能力过剩,而我国电网投资减少,市场总体规模缩小,市场竞争加剧,致使电力电容器行业骨干企业大多出现产值、产量下滑的现象。根据以上分析,本院认为,难以准确区分江苏赤那思公司营业收入中的侵权获利部分,同时亦无法确定市场因素对北京赤那思公司损失的实际影响,故北京赤那思公司提供的赔偿计算方式过于简单,其主张2011年至2013年间主营业务收入以千万级数额逐年减少,完全系侵权及不正当竞争所致,缺乏证据支持,本院难以认定。但本院同时亦认为,根据北京赤那思公司二审提供工商备案资料,北京赤那思公司2006-2012年利润率分别为38.52%、46.51%、49.89%、20.94%、28.21%、21.70%、27.71%;北京市建筑装饰协会电气委员会出具的“关于北京市高低压配电设备行业利润说明”,“无功补偿类设备的利润率在25%左右”。上述证据虽不能作为直接计算赔偿额的依据,但可以印证该行业营业利润较高,可以作为确定赔偿额的参考。综合考量双方经营规模、涉案行业特点、侵权主观恶意程度、侵权使用方式、侵权影响范围等因素,本院认为,一审确定200万元赔偿额过低,不足以弥补北京赤那思公司损失,但北京赤那思公司主张2000万元赔偿额亦过高,不尽合理,本案属于难以证明侵权受损或侵权获利的具体数额,但有证据证明前述数额明显超过法定赔偿最高限额的,本院在法定最高限额上限以上确定赔偿额为400万元,符合本案实际,较为公允。对于南通赤那思公司应承担的赔偿额,基于有证据显示自2011年12月1日至2013年11月30日南通赤那思公司全部销售收入为206636.43元,一审确定赔偿额为5万元,并无不当,应予维持。本案北京赤那思公司为制止侵权行为支出的合理费用,包括律师费15万元及查档费、差旅费等8777.21元,合计158777.21元,符合本案实际及律师代理工作的实际付出,其要求两公司予以分担的诉讼请求予以全额支持。需要肯定的是,本案双方委托代理人在诉讼中均提供了大量证据,并围绕争议焦点撰写了详细代理意见,包括检索提供在先生效判决以供参考,对本案裁判意见的最终形成具有一定贡献。 另,二审中,北京赤那思公司申请本院调取江苏赤那思公司、南通赤那思公司自2012年5月至2014年期间的购销增值税发票,以及两公司2012年、2013年、2014年向税务部门申报税务资料,因本案采用酌定方式确定赔偿额,故已无必要。 综上所述,南通赤那思公司主张其成立时不知道北京赤那思公司存在,其字号登记注册时间早于涉案注册商标核准时间,享有在先企业名称权,江苏赤那思公司主张北京赤那思公司字号知名度不能及于“赤那思”注册商标,以及两公司承担赔偿额过高的上诉请求和理由均不能成立,本院不予支持。北京赤那思公司主张一审确定200万元赔偿额过低,并有二审提供的相应证据予以佐证,其上诉理由部分成立,予以部分采纳。一审认定事实清楚,但实体处理结果有所失当,应予纠正。依照《中华人民共和国商标法》(2013年修订)第五十七条第(二)项、第六十三条,《中华人民共和国反不正当竞争法》第二条、第五条第(三)项,《最高人民法院关于审理商标民事纠纷案件适用法律若干问题的解释》第一条第(一)项,《最高人民法院关于审理注册商标、企业名称与在先权利冲突的民事纠纷案件若干问题的规定》第四条,《最高人民法院关于审理不正当竞争民事案件应用法律若干问题的解释》第六条第一款,《中华人民共和国民事诉讼法》第一百七十条第一款第(二)项之规定,判决如下: 一、撤销江苏省南通市中级人民法院(2014)通中知民初字第00197号民事判决; 二、江苏赤那思公司于本判决生效之日起立即停止侵害北京赤那思公司第5215343号“赤那思”商标专用权的行为; 三、江苏赤那思公司、南通赤那思公司立即停止实施不正当竞争行为,并于本判决生效之日起二个月内办理字号变更手续,变更后的字号不得包含“赤那思”文字; 四、江苏赤那思公司于本判决生效之日起十五日内向北京赤那思公司赔偿经济损失400万元,以及为制止侵权支出合理费用151216.39元; 五、南通赤那思公司于本判决生效之日起十五日内向北京赤那思公司赔偿经济损失5万元,以及为制止侵权支出的合理费用7560.82元; 六、江苏赤那思公司、南通赤那思公司于本判决生效之日起十五日内分别在《人民法院报》除中缝以外的版面上刊登声明,消除影响,内容须经一审法院审核。如逾期未刊登,则由北京赤那思公司刊登,内容亦须经一审法院审核,费用由江苏赤那思公司、南通赤那思公司承担; 七、驳回北京赤那思公司的其他诉讼请求。 一审案件受理费147594元,保全费5000元,合计152594元,由北京赤那思公司负担73797元,江苏赤那思公司负担70000元,南通赤那思公司负担8797元。 二审案件受理费147594元,由北京赤那思公司负担73797元,江苏赤那思公司负担65000元,南通赤那思公司负担8797元。 本判决为终审判决。 审 判 长: 宋 健 代理审判员: 罗伟明 代理审判员: 史乃兴 二○一六年九月三十日 书 记 员: 李 馨 附图一:北京赤那思公司产品手册封面 附图二:北京赤那思公司产品手册内产品实物图片 附图三:北京赤那思公司产品手册内产品实物图片 附图四:江苏赤那思公司产品手册封面 附图五:江苏赤那思公司产品手册内产品实物图片 附图六:江苏赤那思公司网站首页内容.jpg)
.jpg)
.jpg)
.jpg)
.jpg)
.jpg)
本网未注明“稿件来源:知希网”的文/图等稿件均为转载稿,本网转载出于传递更多信息之目的,并不意味着赞同其观点或证实其内容的真实性。如其他媒体、网站或个人从本网下载使用,必须保留本网注明的“稿件来源”,并自负版权等法律责任。如擅自篡改为“稿件来源:知希网”,本网将依法追究责任。如对稿件内容有疑议,请及时与我们联系。
如本网转载稿涉及版权等权利问题,请相关权利人根据网站上的联系方式在两周内速来电、来函与知希网团队联系,本网承诺会及时处理。
汉策法务
旗下汇集一支专业扎实、业务精湛、思维活跃的精英律师团队、法律顾问,致力于为客户提供最专业的知识产权法律服务,集专利、商标、版权、不正当竞争等知识产权诉讼及代理服务为一体,能全方位地处理各类知识产权案件。
